Redesign strony WWW studia jogi
Uproszczony grafik zajęć i przemyślana na nowo struktura strony pozwoliły znacząco obniżyć ilość błędnych rezerwacji. Dodatkowo, strona zyskała odświeżony wygląd.

Cel
Stworzenie strony przyjaznej powracającym i nowym klientom:
- zwiększenie ilości rezerwacji
- zmniejszenie błędnych rezerwacji
- brak konieczności migracji z obecnego systemu zarządzania rezerwacjami
- zestaw komponentów do dalszej rozbudowy interfejsu
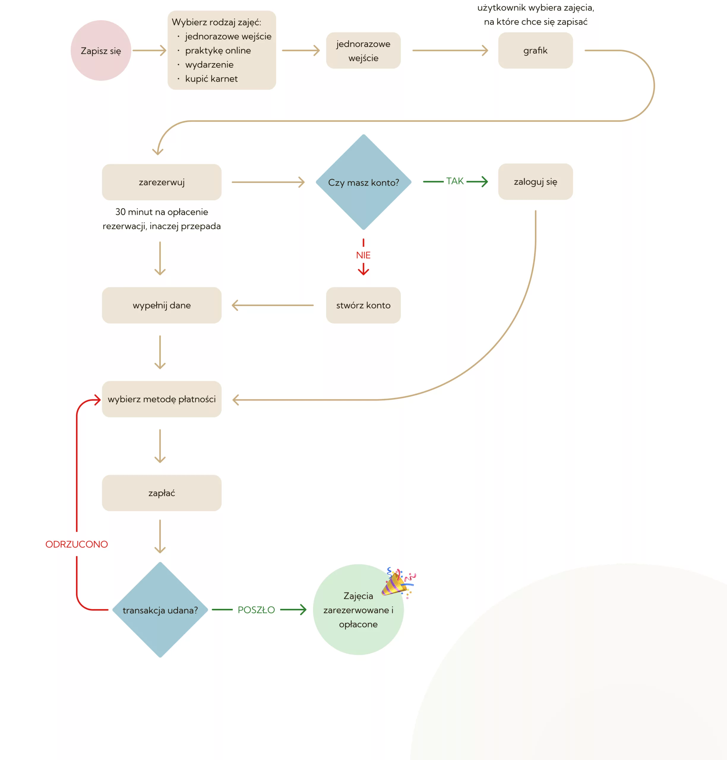
User Flow zapisu na zajęcia
Ścieżka prowadząca do kupna zajęć wymagała wielu poprawek. Ograniczyłem przeładowanie użytkownika informacjami rozkładając proces zakupu na etapy.

Odświeżony grafik zajęć
Nowy wygląd grafiku zajęć jest czytelny i łatwy w użyciu dzięki czemu ilość błędnych rezerwacji się zmniejszy.


Design
Odświeżyłem całkowicie wygląd strony. Nowy design budzi większe zaufanie i wprowadza hierarchię treści, dzięki której łatwo odnaleźć się na stronie.
Wersja mobile
Landing page został w pełni przystosowany do ekranów telefonów.



Mikroanimacje
Dzięki mikro animacjom interfejs stał się bardziej intuicyjny dla użytkownika i łatwiej odnaleźć mu informacje na stronie.
